为落实《算力基础设施高质量发展行动计划》要求,提升算力高效运载能力,近日工业和信息化部办公厅印发《关于开展城域“毫秒用算”专项行动的通知》(以下简称《通知》)。《通知》提出,以专项行动为牵引,带动产业各方聚焦畅通毫秒用算通道,在全国范围内梯次推进毫秒用算网络建设,到2027年基本形成全域覆盖、高效畅通的城域毫秒用算网络能力体系。
据悉,专项行动将聚焦算力网络发展,构建高速大容量、确定低时延、泛在广覆盖的城域网络,在城域内提供毫秒级算力资源网络通达能力,即面向基础设施实现算力中心毫秒互连(<1毫秒),面向重点场所实现算力资源毫秒接入(<1毫秒),面向应用终端实现算力应用毫秒可达(网络时延<10毫秒)。
聚焦城域“毫秒用算”,《通知》提出三项具体行动。一、推动“算力中心毫秒互连”,加强创新技术落地。完善算力中心间互连网络架构,引导面向算力中心完善城域算间网络布局,优化城域算力中心的网络层级、互连拓扑,到2027年实现城域中型及以上算力中心间光层单向互连时延小于1毫秒。加快算力中心间高性能网络部署,有序推进城域400Gbps及以上、全光交叉等高速光传输系统设备应用,到2027年实现城域中型及以上算力中心出口400Gbps部署率不低于50%,城域重要站点全光交叉部署率不低于50%。开展算力中心间网络创新技术验证,推进算力中心间网络创新技术方案及新型网络协议等验证及落地,加快全光高速大容量无损传输、任务式调度、算网运维智能体、广域无损网络等技术研发验证,进一步提升算网一体化运营效能。
二、推动“算力资源毫秒接入”,打造毫秒入算底座。完善重点场所算力接入网络布局,推动光网络设备向综合接入点和产业园区等用户侧部署,加快实现全光网广泛覆盖,构建城域毫秒级低时延一跳入算能力。推进入算网络新技术验证,开展小颗粒光传送网(OTN)、确定性网络等新技术验证,引导基础电信企业推动入算专线服务体验升级。开展算力资源毫秒接入能力评估,建立城域中型及以上算力中心1毫秒时延圈覆盖能力监测机制,到2027年实现城域算力1毫秒时延圈覆盖率不低于70%,打造高品质毫秒入算底座。
三、推动“算力应用毫秒可达”,提升应用交互体验。优化算力应用终端到服务器的网络时延,促进算力中心内网络组网方案、网络协议等技术创新,优化人工智能训练推理的通信效能,推动算力中心全光交换(OCS)、光电融合组网等技术应用部署,提升算力中心网络性能,到2027年推动算力应用终端到算力中心服务器的单向网络时延小于10毫秒。丰富算网融合业务,聚焦制造、金融、交通、医疗、教育、文娱等重点行业,鼓励基础电信企业结合差异化用算需求,推出定制化算网融合业务套餐,提供弹性、普惠的算网服务能力,支撑工业质检、辅助诊断等典型算力应用交互体验提升,促进人工智能高水平赋能新型工业化。
为保障专项行动顺利进行,《通知》从行动启动、中期评估、成效总结、组织保障四方面提出了具体工作要求。据悉,各省、自治区、直辖市通信管理局将会同工业和信息化主管部门,选取算力资源密集、网络基础较好、算力应用需求迫切的地级市(含直辖市下属区县),作为专项行动实施区域,总数量不超过3个。工业和信息化部将对行动实施情况进行评估总结,发布专项行动完成名单及实施成效。
全文如下:
工信厅通信[2025]54号
各省、自治区、直辖市通信管理局、工业和信息化主管部门,中国电信集团有限公司、中国移动通信集团有限公司、中国联合网络通信集团有限公司、中国广播电视网络集团有限公司,各有关单位:
为深入贯彻落实党中央、国务院决策部署,落实《算力基础设施高质量发展行动计划》要求,提升算力高效运载能力,切实推动算网融合发展,现组织开展城域“毫秒用算”专项行动,有关事项通知如下。
一、总体思路及目标
聚焦算力网络发展,构建高速大容量、确定低时延、泛在广覆盖的城域网络,在城域内提供毫秒级算力资源网络通达能力,即面向基础设施实现算力中心毫秒互连(<1毫秒),面向重点场所实现算力资源毫秒接入(<1毫秒),面向应用终端实现算力应用毫秒可达(网络时延<10毫秒)。以专项行动为牵引,带动产业各方聚焦畅通毫秒用算通道,在全国范围内梯次推进毫秒用算网络建设,到2027年基本形成全域覆盖、高效畅通的城域毫秒用算网络能力体系。
二、行动内容
(一)推动“算力中心毫秒互连”,加强创新技术落地
完善算力中心间互连网络架构,引导面向算力中心完善城域算间网络布局,优化城域算力中心的网络层级、互连拓扑,到2027年实现城域中型及以上算力中心间光层单向互连时延小于1毫秒。加快算力中心间高性能网络部署,有序推进城域400Gbps及以上、全光交叉等高速光传输系统设备应用,到2027年实现城域中型及以上算力中心出口400Gbps部署率不低于50%,城域重要站点全光交叉部署率不低于50%。开展算力中心间网络创新技术验证,推进算力中心间网络创新技术方案及新型网络协议等验证及落地,加快全光高速大容量无损传输、任务式调度、算网运维智能体、广域无损网络等技术研发验证,进一步提升算网一体化运营效能。
(二)推动“算力资源毫秒接入”,打造毫秒入算底座
完善重点场所算力接入网络布局,推动光网络设备向综合接入点和产业园区等用户侧部署,加快实现全光网广泛覆盖,构建城域毫秒级低时延一跳入算能力。推进入算网络新技术验证,开展小颗粒光传送网(OTN)、确定性网络等新技术验证,引导基础电信企业推动入算专线服务体验升级。开展算力资源毫秒接入能力评估,建立城域中型及以上算力中心1毫秒时延圈覆盖能力监测机制,到2027年实现城域算力1毫秒时延圈覆盖率不低于70%,打造高品质毫秒入算底座。
(三)推动“算力应用毫秒可达”,提升应用交互体验
优化算力应用终端到服务器的网络时延,促进算力中心内网络组网方案、网络协议等技术创新,优化人工智能训练推理的通信效能,推动算力中心全光交换(OCS)、光电融合组网等技术应用部署,提升算力中心网络性能,到2027年推动算力应用终端到算力中心服务器的单向网络时延小于10毫秒。丰富算网融合业务,聚焦制造、金融、交通、医疗、教育、文娱等重点行业,鼓励基础电信企业结合差异化用算需求,推出定制化算网融合业务套餐,提供弹性、普惠的算网服务能力,支撑工业质检、辅助诊断等典型算力应用交互体验提升,促进人工智能高水平赋能新型工业化。
三、工作要求
(一)行动启动。 各省、自治区、直辖市通信管理局会同工业和信息化主管部门,选取算力资源密集、网络基础较好、算力应用需求迫切的地级市(含直辖市下属区县),作为专项行动实施区域,总数量不超过3个。各地级市工业和信息化主管部门会同该地区基础电信企业,结合专项行动工作指引(附件1),填写城域“毫秒用算”专项行动计划表(附件2)。各省、自治区、直辖市通信管理局会同工业和信息化主管部门,汇总省内材料,于2025年11月15日前报送工业和信息化部(信息通信发展司)。工业和信息化部综合评估各地区实施条件,明确行动实施范围。
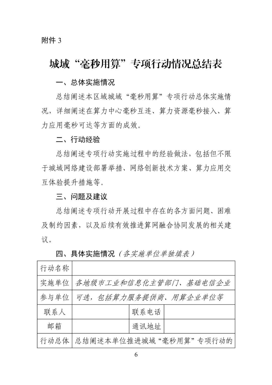
(二)中期评估。 行动实施1年后,各省、自治区、直辖市通信管理局会同工业和信息化主管部门,组织当地基础电信企业将专项行动相关网络监测数据上报至中国算力平台算力网络运载力监测系统,填写专项行动情况总结表(附件3),于2026年11月15日前报送工业和信息化部(信息通信发展司)。工业和信息化部将组织相关专家,通过核查指标数据、技术评测、实地抽查等方式开展评估评价,视情优化调整行动实施范围,通报行动实施情况。
(三)成效总结。 行动期满后,各省、自治区、直辖市通信管理局会同工业和信息化主管部门,组织当地基础电信企业总结实施情况,填写专项行动情况总结表,于2027年11月15日前报送工业和信息化部(信息通信发展司)。工业和信息化部将对行动实施情况进行评估总结,发布专项行动完成名单及实施成效。
(四)组织保障。 各省、自治区、直辖市通信管理局会同工业和信息化主管部门强化组织保障,加强调研指导,充分调动本地区基础电信企业、算力服务提供商、用算企业单位等积极性,统筹协调解决各方问题困难,对专项行动给予必要的政策、资金和市政管道资源等配套支持。各基础电信企业集团公司加强对行动实施区域内子(分)公司的专项指导、政策倾斜和技术支持,组织相关子(分)公司加大投入力度,切实保障行动目标顺利完成。对于专项行动中的先进经验和典型做法,适时宣传推广,强化引领带动效应。
附件:
1. 城域“毫秒用算”专项行动工作指引
2. 城域“毫秒用算”专项行动计划表
3. 城域“毫秒用算”专项行动情况总结表
4. 名词解释
来源:工信部网站、人民邮电报
编辑:杨小婷
据悉,专项行动将聚焦算力网络发展,构建高速大容量、确定低时延、泛在广覆盖的城域网络,在城域内提供毫秒级算力资源网络通达能力,即面向基础设施实现算力中心毫秒互连(<1毫秒),面向重点场所实现算力资源毫秒接入(<1毫秒),面向应用终端实现算力应用毫秒可达(网络时延<10毫秒)。
聚焦城域“毫秒用算”,《通知》提出三项具体行动。一、推动“算力中心毫秒互连”,加强创新技术落地。完善算力中心间互连网络架构,引导面向算力中心完善城域算间网络布局,优化城域算力中心的网络层级、互连拓扑,到2027年实现城域中型及以上算力中心间光层单向互连时延小于1毫秒。加快算力中心间高性能网络部署,有序推进城域400Gbps及以上、全光交叉等高速光传输系统设备应用,到2027年实现城域中型及以上算力中心出口400Gbps部署率不低于50%,城域重要站点全光交叉部署率不低于50%。开展算力中心间网络创新技术验证,推进算力中心间网络创新技术方案及新型网络协议等验证及落地,加快全光高速大容量无损传输、任务式调度、算网运维智能体、广域无损网络等技术研发验证,进一步提升算网一体化运营效能。
二、推动“算力资源毫秒接入”,打造毫秒入算底座。完善重点场所算力接入网络布局,推动光网络设备向综合接入点和产业园区等用户侧部署,加快实现全光网广泛覆盖,构建城域毫秒级低时延一跳入算能力。推进入算网络新技术验证,开展小颗粒光传送网(OTN)、确定性网络等新技术验证,引导基础电信企业推动入算专线服务体验升级。开展算力资源毫秒接入能力评估,建立城域中型及以上算力中心1毫秒时延圈覆盖能力监测机制,到2027年实现城域算力1毫秒时延圈覆盖率不低于70%,打造高品质毫秒入算底座。
三、推动“算力应用毫秒可达”,提升应用交互体验。优化算力应用终端到服务器的网络时延,促进算力中心内网络组网方案、网络协议等技术创新,优化人工智能训练推理的通信效能,推动算力中心全光交换(OCS)、光电融合组网等技术应用部署,提升算力中心网络性能,到2027年推动算力应用终端到算力中心服务器的单向网络时延小于10毫秒。丰富算网融合业务,聚焦制造、金融、交通、医疗、教育、文娱等重点行业,鼓励基础电信企业结合差异化用算需求,推出定制化算网融合业务套餐,提供弹性、普惠的算网服务能力,支撑工业质检、辅助诊断等典型算力应用交互体验提升,促进人工智能高水平赋能新型工业化。
为保障专项行动顺利进行,《通知》从行动启动、中期评估、成效总结、组织保障四方面提出了具体工作要求。据悉,各省、自治区、直辖市通信管理局将会同工业和信息化主管部门,选取算力资源密集、网络基础较好、算力应用需求迫切的地级市(含直辖市下属区县),作为专项行动实施区域,总数量不超过3个。工业和信息化部将对行动实施情况进行评估总结,发布专项行动完成名单及实施成效。
全文如下:
工业和信息化部办公厅关于开展城域“毫秒用算”专项行动的通知
为深入贯彻落实党中央、国务院决策部署,落实《算力基础设施高质量发展行动计划》要求,提升算力高效运载能力,切实推动算网融合发展,现组织开展城域“毫秒用算”专项行动,有关事项通知如下。
一、总体思路及目标
聚焦算力网络发展,构建高速大容量、确定低时延、泛在广覆盖的城域网络,在城域内提供毫秒级算力资源网络通达能力,即面向基础设施实现算力中心毫秒互连(<1毫秒),面向重点场所实现算力资源毫秒接入(<1毫秒),面向应用终端实现算力应用毫秒可达(网络时延<10毫秒)。以专项行动为牵引,带动产业各方聚焦畅通毫秒用算通道,在全国范围内梯次推进毫秒用算网络建设,到2027年基本形成全域覆盖、高效畅通的城域毫秒用算网络能力体系。
二、行动内容
(一)推动“算力中心毫秒互连”,加强创新技术落地
完善算力中心间互连网络架构,引导面向算力中心完善城域算间网络布局,优化城域算力中心的网络层级、互连拓扑,到2027年实现城域中型及以上算力中心间光层单向互连时延小于1毫秒。加快算力中心间高性能网络部署,有序推进城域400Gbps及以上、全光交叉等高速光传输系统设备应用,到2027年实现城域中型及以上算力中心出口400Gbps部署率不低于50%,城域重要站点全光交叉部署率不低于50%。开展算力中心间网络创新技术验证,推进算力中心间网络创新技术方案及新型网络协议等验证及落地,加快全光高速大容量无损传输、任务式调度、算网运维智能体、广域无损网络等技术研发验证,进一步提升算网一体化运营效能。
(二)推动“算力资源毫秒接入”,打造毫秒入算底座
完善重点场所算力接入网络布局,推动光网络设备向综合接入点和产业园区等用户侧部署,加快实现全光网广泛覆盖,构建城域毫秒级低时延一跳入算能力。推进入算网络新技术验证,开展小颗粒光传送网(OTN)、确定性网络等新技术验证,引导基础电信企业推动入算专线服务体验升级。开展算力资源毫秒接入能力评估,建立城域中型及以上算力中心1毫秒时延圈覆盖能力监测机制,到2027年实现城域算力1毫秒时延圈覆盖率不低于70%,打造高品质毫秒入算底座。
(三)推动“算力应用毫秒可达”,提升应用交互体验
优化算力应用终端到服务器的网络时延,促进算力中心内网络组网方案、网络协议等技术创新,优化人工智能训练推理的通信效能,推动算力中心全光交换(OCS)、光电融合组网等技术应用部署,提升算力中心网络性能,到2027年推动算力应用终端到算力中心服务器的单向网络时延小于10毫秒。丰富算网融合业务,聚焦制造、金融、交通、医疗、教育、文娱等重点行业,鼓励基础电信企业结合差异化用算需求,推出定制化算网融合业务套餐,提供弹性、普惠的算网服务能力,支撑工业质检、辅助诊断等典型算力应用交互体验提升,促进人工智能高水平赋能新型工业化。
三、工作要求
(一)行动启动。 各省、自治区、直辖市通信管理局会同工业和信息化主管部门,选取算力资源密集、网络基础较好、算力应用需求迫切的地级市(含直辖市下属区县),作为专项行动实施区域,总数量不超过3个。各地级市工业和信息化主管部门会同该地区基础电信企业,结合专项行动工作指引(附件1),填写城域“毫秒用算”专项行动计划表(附件2)。各省、自治区、直辖市通信管理局会同工业和信息化主管部门,汇总省内材料,于2025年11月15日前报送工业和信息化部(信息通信发展司)。工业和信息化部综合评估各地区实施条件,明确行动实施范围。
(二)中期评估。 行动实施1年后,各省、自治区、直辖市通信管理局会同工业和信息化主管部门,组织当地基础电信企业将专项行动相关网络监测数据上报至中国算力平台算力网络运载力监测系统,填写专项行动情况总结表(附件3),于2026年11月15日前报送工业和信息化部(信息通信发展司)。工业和信息化部将组织相关专家,通过核查指标数据、技术评测、实地抽查等方式开展评估评价,视情优化调整行动实施范围,通报行动实施情况。
(三)成效总结。 行动期满后,各省、自治区、直辖市通信管理局会同工业和信息化主管部门,组织当地基础电信企业总结实施情况,填写专项行动情况总结表,于2027年11月15日前报送工业和信息化部(信息通信发展司)。工业和信息化部将对行动实施情况进行评估总结,发布专项行动完成名单及实施成效。
(四)组织保障。 各省、自治区、直辖市通信管理局会同工业和信息化主管部门强化组织保障,加强调研指导,充分调动本地区基础电信企业、算力服务提供商、用算企业单位等积极性,统筹协调解决各方问题困难,对专项行动给予必要的政策、资金和市政管道资源等配套支持。各基础电信企业集团公司加强对行动实施区域内子(分)公司的专项指导、政策倾斜和技术支持,组织相关子(分)公司加大投入力度,切实保障行动目标顺利完成。对于专项行动中的先进经验和典型做法,适时宣传推广,强化引领带动效应。
附件:
1. 城域“毫秒用算”专项行动工作指引
2. 城域“毫秒用算”专项行动计划表
3. 城域“毫秒用算”专项行动情况总结表
4. 名词解释
工业和信息化部办公厅
2025年10月14日
来源:工信部网站、人民邮电报
编辑:杨小婷
参考资料:
BIG DATA EXPO- 举办地址:
- 贵州省贵阳市观山湖区长岭北路1号
- 展览面积:
- 60000㎡
- 观众数量:
- 80000人
- 所属行业:
- 大数据展会