首页 > 展会资讯 > 贸易资讯 > 资讯正文

诚邀您参加马来西亚国际品牌消费品博览会暨中国—东盟博览会走进东盟(马来西亚)专题展区

来源: 聚展网2025-10-27 15:48:45 159分类: 贸易资讯
图片
图片

各有关单位:

为务实推进中马两国经贸领域合作,充分利用中国—东盟博览会(以下简称东博会)平台和资源优势帮助中国企业推广自主品牌产品、抓海外订单、拓东盟市场,我局将以东博会秘书处名义组织中国有关机构和企业参加2025年12月4—6日举办的马来西亚国际品牌消费品博览会,设置中国—东盟博览会走进东盟(马来西亚)专题展区(以下简称马来西亚展)。

马来西亚国际品牌消费品博览会由马来西亚国际促进会主办,迄今已举办超过20届,在马来西亚当地及国际企业中具有较强影响力,是国外企业开拓马来西亚市场的优质平台。同期还将举办马来西亚国际品牌消费品博览会6.0论坛,聚焦新技术、新经济市场、新智能产品、新材料主题,引领行业前沿。

在此,诚挚邀请贵单位组织企业参加马来西亚展,展示单位形象、推广特色产品,与马来西亚有关部门及企业对接洽谈,寻求拓展境外市场机会,扩大对东盟国家出口业务,我们将为符合条件的广西参展企业给予一定比例支持,欢迎来电垂询。

诚挚相邀,切盼参与。

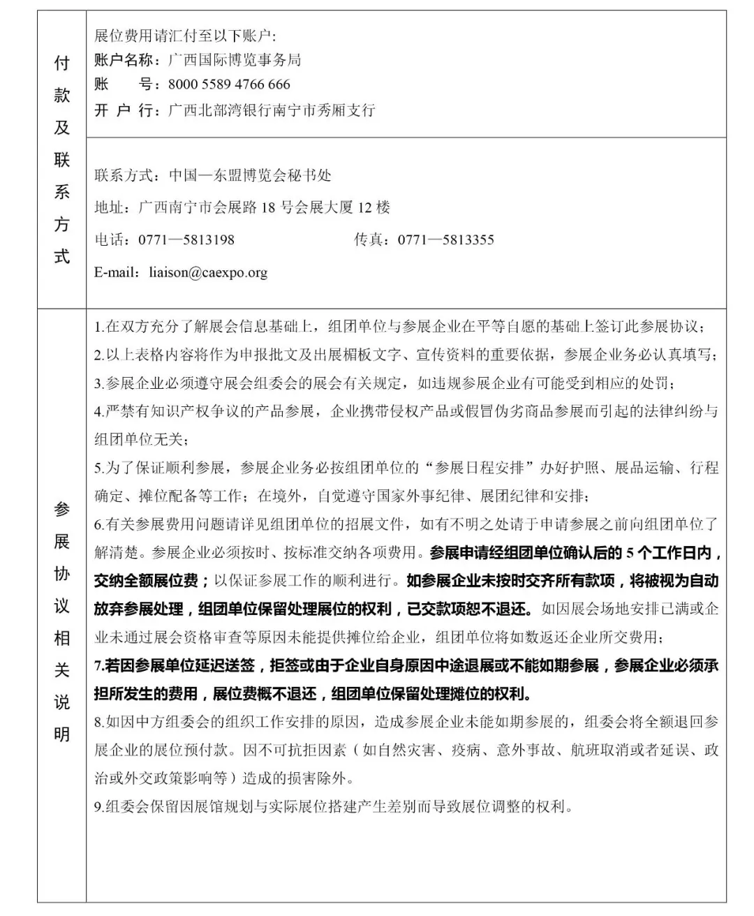
广西国际博览事务局

电话:0771-5813198

邮箱:liaison@caexpo.org

展区介绍

图片
图片

报名表

图片
图片

点击下载附件:

1.《2025马来西亚国际品牌消费品博览会暨中国—东盟博览会走进东盟(马来西亚)专题展区介绍》

2.《2025马来西亚国际品牌消费品博览会暨中国—东盟博览会走进东盟(马来西亚)专题展区报名表》

图片
图片

参考资料:

中国东盟博览会-东博会

China Asean Expo
举办地区:
广西 南宁
举办地址:
广西南宁市民族大道106号
展览面积:
124000㎡
观众数量:
100000人
所属行业:
贸易展会 南宁贸易展会