贯彻落实党的二十大精神和习近平总书记重要指示精神,近日,农业农村部联合国家发展改革委、财政部、自然资源部制定印发《全国现代设施农业建设规划(2023—2030年)》(以下简称《规划》),这是我国出台的第一部现代设施农业建设规划,对促进设施农业现代化具有重要指导意义。
《规划》以习近平新时代中国特色社会主义思想为指导,坚持以稳产保供和满足市场多样化、优质化消费需求为目标,以优化现代设施农业布局、适度扩大规模、升级改造老旧设施为重点,以提高光热水土等农业资源利用率和要素投入产出率为核心,以强化技术装备升级和现代科技支撑为关键,持续提升现代设施农业集约化、标准化、机械化、绿色化、数字化水平,构建布局科学、用地节约、智慧高效、绿色安全、保障有力的现代设施农业发展格局,为拓展食物来源、保障粮食和重要农产品稳定安全供给提供有力支撑。
《规划》包括1个总体规划、4个专项实施方案,明确建设以节能宜机为主的现代设施种植业、以高效集约为主的现代设施畜牧业、以生态健康养殖为主的现代设施渔业、以仓储保鲜和烘干为主的现代物流设施等4方面重点任务;部署实施现代设施农业提升、戈壁盐碱地现代设施种植建设、现代设施集约化育苗(秧)建设、高效节地设施畜牧建设、智能化养殖渔场建设、冷链物流和烘干设施建设等6大工程;明确提出强化组织领导、政策扶持、指导服务、主体培育、宣传引导等5方面保障措施,对未来一个时期现代设施农业发展作出全面部署安排。
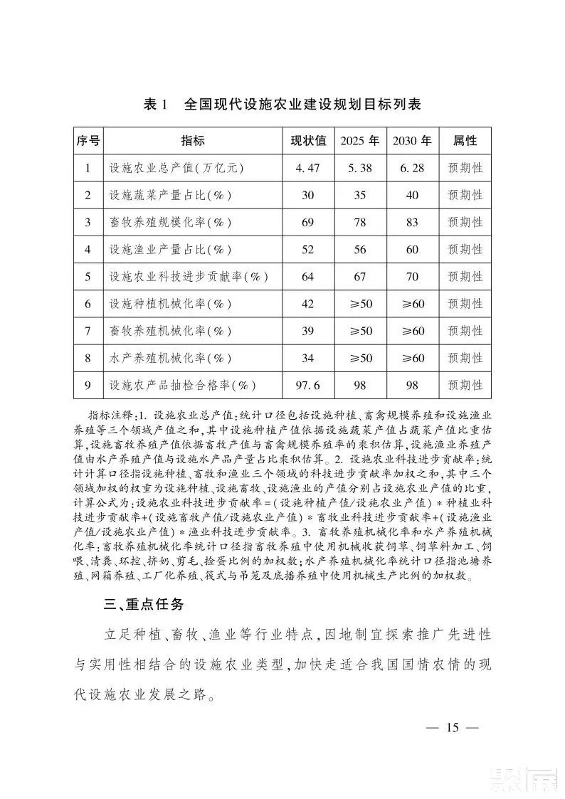
《规划》提出,到2030年,全国现代设施农业规模进一步扩大,区域布局更加合理,科技装备条件显著改善,稳产保供能力进一步提升,发展质量效益和竞争力不断增强。设施蔬菜产量占比提高到40%,畜牧养殖规模化率达到83%,设施渔业养殖水产品产量占比达到60%,设施农业机械化率与科技进步贡献率分别达到60%和70%,建成一批现代设施农业创新引领基地,全国设施农产品质量安全抽检合格率稳定在98%。
农业农村部将会同各有关部门以《规划》为指导,加强政策支持保障,推动实施一批重大建设项目,引导金融和社会资本加大投入,不断优化完善发展环境,加快现代设施农业高质量发展。
农业农村部 国家发展改革委 财政部 自然资源部关于印发《全国现代设施农业建设规划 (2023—2030年)》的通知
各省、自治区、直辖市及计划单列市农业农村(农牧)、渔业、发展改革、财政、自然资源(海洋)厅(局、委),新疆生产建设兵团农业农村局、发展改革委、财政局、自然资源局,北大荒农垦集团有限公司,广东省农垦总局:
贯彻落实党的二十大精神和中央有关部署,为加快现代设施农业发展,农业农村部、国家发展改革委、财政部、自然资源部制定了《全国现代设施农业建设规划(2023—2030年)》。现印发给你们,请结合实际认真组织实施。






























(来源:农业农村部)