- 我的门票
- 我的展会
- 我的行业
- 网站地图
- 登录/注册
elexcon2023八月来袭!带您看尽AI芯片、第三代半导体、Chiplet封测领域热门展示及20+论坛
2023年,AIGC在AI领域绝对是高频词汇
而GPU、车规级芯片、第三代半导体
Chiplet、3D IC、RISC-V等关键词
也在电子行业上游频频出圈
在下一轮市场上升周期到来之前,
企业如何把脉行业驱动增长方向?
实现穿越周期的可持续发展?
8月来elexcon2023现场共同寻找答案!
这将是一场AI时代盛宴,但又不止于AI!
在ChatGPT等大模型的推动下,AI技术有望深刻影响各行各业,预示着生产力的巨大飞跃即将来临🔥
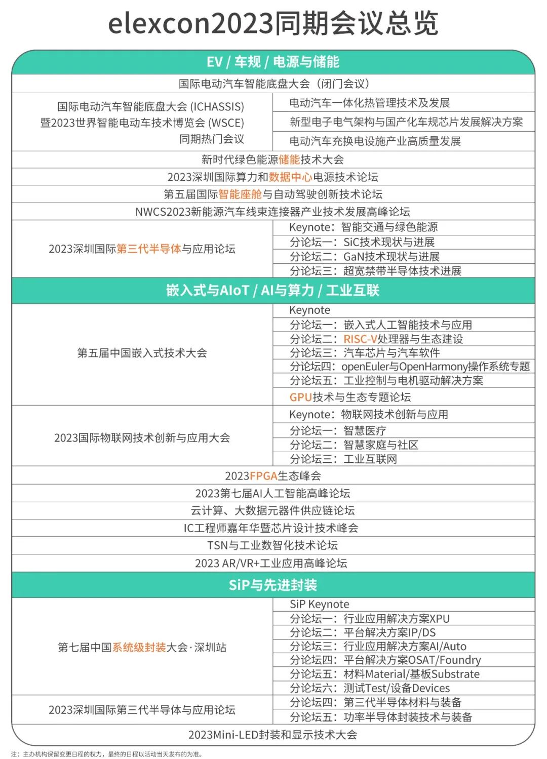
高算力、低功耗,见证PPA影响力为社会智能化赋能!elexcon 2023深圳国际电子展超前布局三大版图:“嵌入式与AIoT展”“电源与储能展”“SiP与先进封装展”。60,000平方米的展览规模,预计将吸引600+家全球优质品牌厂商齐聚现场,打造半导体全产业链创新展示、一站式采购及技术交流平台。同期还将结合GPU、功率器件及化合物半导体、车规级芯片、嵌入式系统、Chiplet与SiP先进封装等热门话题,设置特色展区及20余场高峰论坛和新品发布会等互动活动,为到场观众呈现全球前沿产业动态及科技未来。
五大国际展会齐登场:在elexcon2023现场,2023国际电动汽车智能底盘大会(ICHASSIS)及2023世界智能电动车技术博览会(WSCE)、深圳智慧显示展ISVE、2023(秋季)亚洲充电展ACE、2023深圳国际消费电子博览会CEE2023·SZ也将同期举办,为电子产业上下游企业搭建一个技术交流与采购洽谈的综合性平台,形成共生共赢产业生态圈。
▼同期5大展会展馆布局图
立即锁定👇参观门票
算力需求不断扩张,
RISC-V架构加速AI芯片发展进程!
ChatGPT的火爆出圈,使人工智能成为当前最热门的话题,整个社会对通用人工智能(AGI)开创的下一个黄金十年,产生了空前高涨的期待。算力是驱动人工智能产业发展的核心动力。随着元宇宙、自动驾驶以及AIGC等AI应用的普及和算力需求的不断扩大,AI芯片需求也日渐扩张,其产业链各环节有望迎来高速增长机遇。研究机构数据显示,2022年中国AI芯片市场规模为368亿元,到2027年可达1425亿元,年复合增长率超过30%。
与此同时,各类AI应用需要低成本、高能效、设计灵活、生态开放的AI芯片,这正是RISC-V架构的优势所在。未来会有更多AI芯片产品采用RISC-V处理器架构,这也将进一步促进RISC-V生态的发展。据RISC-V基金会发布的数据,2022年采用RISC-V芯片架构的处理器已出货100亿颗,其中50%来自中国。而根据 Semico Research 预测,到 2025 年 RISC-V 架构处理器核的出货数量将达到 800 亿颗。
如何更全面、系统地了解AI产业爆发的全貌?2023年8月23至25日,elexcon深圳国际电子展暨嵌入式与AIoT展将在深圳会展中心(福田)盛大举行,围绕“算力持续增长,洞悉边缘计算如何为社会智能化生态赋能!”的展示主题,为大家呈现一场国内AI的饕餮盛宴。展示范围覆盖:AI与算力;AI处理器、MCU/MPU、DSP;模拟芯片、存储、模块;RISC-V开源生态;工业物联与AIoT;工控机/板卡;无线技术;操作系统、软件和工具等。
紫光同创、神州龙芯、安路、高云、易灵思、智多晶、君正、国芯、Deepx、聆思智能;DigiKey、Mouser、航顺、灵动微电子、沁恒微电子、中电华大、中科芯、凌烟阁、中微半导体、笙泉、中电港、华芯微特、敏矽微、雅特力、芯源半导体、启珑微、拓尔微、零边界、瑞凡微、澎湃微、金誉、聚洵、晶丰明源、润石、领芯微、速显微、创芯时代、韩国馆;Silicon Labs/益登科技、美格智能、广芯微、顺络电子、兆讯、欧飞信、左蓝微、芯进、微泰、嘉硕、唯创知音、畅想视界、优友互联、芯智云;江波龙、康芯威、时创意、沛顿、新芯、康盈、东芯、佰维、宇瞻、朗科、金胜、闪芯微、恒烁、珠海市软件行业协会;研智、赛昉、孤波、劳特巴赫、中移物联、佑泰、飞凌、芯力特、隼瞻、码灵、英德斯、恩泰世、天嵌、微嵌、同星智能、凯云联创、因智不凡、创龙电子、迈进、晟天维、金百达、比派科技;扬兴、风华高科、创意电子、晶科鑫、新天源、奇普乐、宇阳、微容、博威合金、联创杰、九芯、宸远、东方聚成、鸿鼎业等(排名不分先后)
参展电话: 0755-88311535
展会期间,数十场高端论坛也将在现场举行,主题覆盖GPU、物联网、嵌入式、FPGA、AI、云计算、大数据、射频芯片、AR/VR、TSN与工业数智化等热门技术,围绕技术创新、应用产业、市场展望及投资机会展开,为参会者带来嵌入式领域最新技术和应用的动态。
其中,2023年第七届AI人工智能高峰论坛将分享AI前沿的技术和应用成果,并为杰出AI技术和方案颁发奖章。第五届中国嵌入式技术大会将聚焦四大热点议题“嵌入式人工智能技术与应用”“汽车芯片与汽车软件”“openEuler与OpenHarmony操作系统专题”“工业控制与电机驱动解决方案”,且大会录用的技术报告,将采用公开征询择优遴选方式,由大会专家委员会审核选定,👉感兴趣的筒子,点击此处申请演讲机会>>
已申请演讲包括:中国科学院计算技术研究所、研华科技、瑞萨电子、恩智浦、华为、赛昉科技、兆易创新、MathWorks、IAR、睿赛德电子、中移物联网、东芯半导体、四博智联、润开鸿数字、迪捷软件、创龙电子、爱普特、威强电工业电脑、北京大学软件与微电子学院、华南理工大学、湖南大学、南昌大学等。
下一轮长周期的杀手级应用
功率器件增长机遇:汽车和储能
当前,不论是汽车的电动化智能化,还是芯片技术在PPA道路上的演进,最终都是在应用端对“双碳”的节能减排目标释放积极效应。这一过程中,离不开功率半导体器件技术的变革和演进所提供的支撑。在功率器件的应用中,长周期的增长机遇主要有两个:汽车和储能。对汽车半导体而言,智能化和电动化趋势带动的是增量空间。可以说,继智能手机之后的一轮长周期的杀手级应用已经到来,它将继续验证历史上每一轮半导体行业周期性的增长规律。
功率半导体是新能源车使用最多的半导体器件之一。根据使用环境,车规级IGBT功率模块性能向着高功率密度、低热阻、高可靠性趋势发展,半导体材料则向第三代SiC和GaN发展。高压是一个趋势,一些高端车型已开始使用800V动力与充电系统,并布局800V快充充电桩。而适合高压平台的碳化硅(SiC)也在从高端车型向中端车型渗透。另一个值得的是碳化硅MOSFET替代IGBT的趋势。
储能应用市场也在快速增长。根据IRENA预测,到2030年,全球储能装机将超过230吉瓦,中国储能部署量有望达到2020年14倍。由于风能、光伏直接产生的电能不能直接并网,需通过变流器、逆变器进行转换,再进行储存或并网,功率器件作为储能变流器的核心电能转换器件需求也在大幅增长。碳化硅MOSFET因具备高开关频率、低导通电阻、优良高温特性和耐高压等优势,在替代现有IGBT和超结MOSFET方面具有巨大潜力,但由于成本原因,没有电动汽车那么急迫。
如何利用第三代半导体和新兴电源管理技术驱动低碳经济?8月23至25日,来elexcon 2023现场,看见答案!作为电源转换与功率应用领域的专业展示与交流平台,elexcon 深圳国际电子展暨电源与储能展将从车规到储能应用,全面呈现第三代半导体、功率半导体和元件、PMIC/BMS、DCDC/ACDC、电源模块、连接器、电源测试、数字能源、储能技术。
同时,为满足第三代半导体企业对封测环节的需求,elexcon 2023现场也邀请到多家先进封装技术和封测设备参展品牌亮相!
安世半导体、清纯半导体、凌讯微、COSAR、复锦、伍尔特、为芯半导体、岑科、威兆、安森德、圭石南方、广东场效应、威谷微、顺络、艾威尔、厚声、霆茂、深海、爱浦、翔胜、凯泽鑫、金誉、芯塔、金佳、晶垚、科瑞杰、忱芯、宗义、华之海、宏明、设科、全汉、天泰、声毅、弗迪动力、格利尔、先积、虹美、昭华、正著、圭石南方、宇熙、灵矽微、合泰盟方、芯声微、川晶科技等(排名不分先后)
参展电话: 0755-88311535
展会期间,2023深圳国际第三代半导体与应用论坛将在现场举办,针对SiC、GaN的技术进展与应用现状,囊括车规级功率半导体、能源电子、绿色数据中心等热点话题展开深度分析讨论。与此同时,现场还将举办多场覆盖车规级芯片、绿色能源储能技术、算力和数据中心电源技术、智能座舱与自动驾驶、新能源汽车线束连接器等热门主题的高峰论坛,推动汽车产业的创新和发展。
异构计算下Chiplet的兴起,
有效平衡大芯片的算力需求与成本
Chiplet为IC封装产业注入了新的活力。Chiplet模式具备开发周期短、设计灵活性强、设计成本低等特点,能平衡大芯片的算力需求与成本。从应用看,Chiplet主要面向大规模计算和异构计算的AI芯片和服务器芯片,其应用市场规模巨大,且在高速发展。统计数据显示,仅在中国市场异构计算的服务器市场规模在2023年就将达到44.5亿美元。
目前,全球龙头芯片和制造、封测企业都在积极布局,例如英特尔、英伟达、AMD都在整合异构计算硬件平台(CPU、GPU、FPGA等)并布局异构计算软件栈(CUDA、OneAPI、ROCm),台积电推出了3DFabric技术和3Dblox标准,长电科技研发了XDFOIChiplet工艺等。根据Omdia预测,2024年Chiplet的全球市场规模为58亿美元,2035年将达到570亿美元。对于中国而言,Chiplet也有望成为突破高端芯片限制、重塑半导体产业格局的路径之一。
从Chiplet、3D堆叠到SiP和微组装,掌握提升PPA性能的方法论!8月23至25日,elexcon2023深圳国际电子展暨SiP与先进封装展、第七届中国系统级封装大会(SiP China)将在深圳会展中心(福田)盛大举行。展示范围覆盖:SiP与先进封装、Chiplet技术;汽车电子微组装及功率器件、电源模组封装;3D IC设计、EDA工具、IP;晶圆制造与晶圆级封装、封装材料/IC基板、OSAT服务、数字化工厂等技术新品及解决方案。
轴心、凯格精机、华润微封测事业群、云天半导体、芯和半导体、西门子EDA、宝士曼、贺利氏、Cadence、铟泰科技、鸿骐科技、安似科技、恩欧西智能、盟拓智能、上银科技、华芯智能、诚联恺达、思立康、日联科技、华工激光、首镭激光、德龙激光、Rehm、wlcsp、scy、VCAM、BTU、TAIYO、SUSS、3DMM、高格芯、博湃、轩田、佛智芯、御渡半导体、奇普乐、奇异摩尔、ZESTRON、ITW、K&S、Parmi、德沃、Heller、KANA、SPEA、和研、磐云、大连佳峰、铭奋、福讯、镭晨智能、望友信息、思泰克、科视达、华芯半导体、博辉特、特斯特、栢林电子、华拓、爱德万、洁创、本诺电子、立可自动化、纬迪科技、伟特科技、智邦电子、佰维存储、镁伽科技、世禹精密、丰泰工业、三金电子、迈格仪器、卓茂科技、同惠电子、正远智能、海纳新材、捷汇多、正普化工、荒川/富诺依、金动力、锡喜材料、东鸿自动化、博捷芯、慧捷自动化、新迪精密、山木电子、芯瑞微、百健盛、福讯电子、德图、科卓、众志检测、先艺电子、杰航科技、鼎极、华技达、晟鼎精密、中科同志科技、三英精密、鑫业诚智能、南部佳永电子、汉源新材料、伊帕思新材料、利亚得、美瑞克阀门、煊廷丝印设备、中实金属、耀展科技、精锐仪器、雄聚电子等(排名不分先后)
参展电话: 0755-88311535
延续往年的亮点展示板块,展会现场将开设多条先进封装产线:
晶圆级SiP先进封装产线 3.0版:凯意科技将携手ITW、Kulicke & Soffa、PARMI、HELLER、SPEA、德沃先进、丰泰工业、世禹精密、镁伽科技等设备供应商,在现场搭建“第三届晶圆级SiP先进封装产线”,在540平方米的展区内,以论坛+产线互动模式,为您详解PLP、SiP等先进封装技术。
全自动BGA植球整线:鸿骐科技也将携手业内多家优秀设备品牌供应商搭建一条“全自动BGA植球整线”,展示设备包括上料机、点胶机、植球机、补球返修机、下料机等,通过可视化生产演示,让现场观众深入了解BGA植球工艺技术。
展会期间,第七届中国系统级封装大会(SiP China)将举行2天,分为1个主论坛和6个分论坛,即将汇聚40+全球专家院士及企业代表:来自Ucle联盟、Yole、芯和、沐曦、华润微封测/矽磐微电子、长鑫存储、芯砺智能、芯盟、奇异摩尔、芯瑞微、Ansys、奇普乐、Cadence、西门子EDA、云天、佰维、天芯互联、御渡、洁创、铟泰公司、贺利氏、本诺电子、爱德万、盟拓智能、先进装配、屹立芯创、IPC国际电子工业联接协会、深圳先进电子材料国际创新研究院、深圳大学微电子研究院、广东省智能装备与系统集成创新中心等。
此外,现场还将举行第三代半导体、功率半导体封装技术与装备、Mini-LED封装和显示技术等主题论坛,从晶圆制造、IC封测到终端制造,聚焦先进封测领域全新技术及市场动态、应用案例,带您一站式深度学习全球Chiplet、SiP与先进封装产业前沿动态!
点击“”参观门票
参考资料:
ELEXCON举办地址:深圳市福田区福华三路
展览面积:30000㎡
观众数量:60000
电动车行业资讯
2025-10-31 09:01:5799
















