- 我的门票
- 我的展会
- 我的行业
- 网站地图
- 登录/注册
循自然之理,至创新之境!2023“海宁家纺杯”大赛颁奖典礼盛大举行
关注
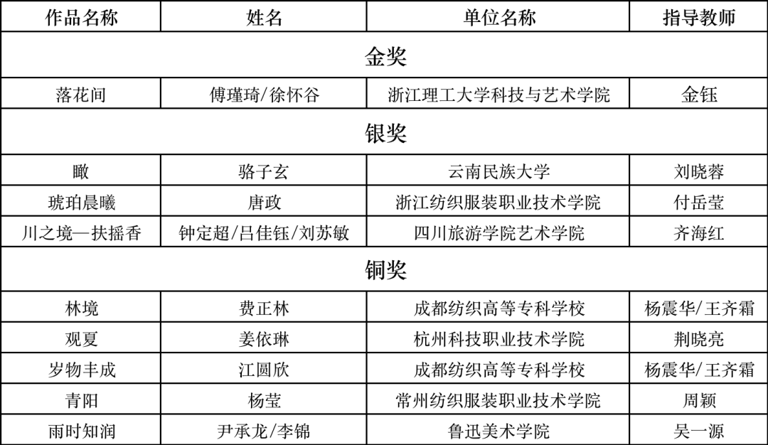
“海宁家纺杯”2023中国国际家用纺织品创意设计大赛将“自然之境”定为主题,自然中蕴藏着至真——规律之道;至善——仁善之德;至美——意境之美,大赛以自然为设计根源,创意设计须呈现出融真善美为一体的艺术境界。本届大赛作品在创意主题、题材选择、表现手法、艺术格调等方面都有所创新和超越。
今年大赛共收到来自“家纺创意画稿组”参赛作品1883幅,“整体软装设计组”参赛作品693幅。在浙江省海宁市公证处的全程监督下,经过专家评审委员会的层层遴选,以及根据大赛规则,优秀奖以上获奖作品在中家纺官网上公示一周后,最终确定家纺创意画稿组评选出金奖1名、银奖3名、铜奖5名、评审团奖6名、优秀奖18名、入围奖若干;整体软装设计组评选出金奖1名、银奖3名、铜奖5名、评审团奖4名、优秀奖20名、入围奖若干。
文 田田
版面 汤圆
主题教育系列文章
1
2
3
4
5
6
《家纺时代》
中国家用纺织品行业协会会刊
《家纺时代》2023年6月刊电子版全新上线!
电子杂志
在线阅读
长按下方图片
识别二维码
微信公众平台
中家纺视频号
众多行业要闻,敬请登录“中家纺”官网
http://www.hometex.org.cn
声明:文章部分图文版权归原创作者所有,不做商业用途,如有侵权,请与我们联系删除
来源:聚展网
家纺行业展会
家纺行业资讯
2025-11-20 14:25:5874
俄罗斯莫斯科家纺展览会 展览时间:2026.09.22-09.24 举办展馆:俄罗斯莫斯科克洛库斯国际会展中心 举办地址:Crocus-Expo IEC, Kr











