- 我的门票
- 我的展会
- 我的行业
- 网站地图
- 登录/注册
浙江省健康产品化妆品行业协会 | 关于征求《化妆品个性化服务指南》团体标准意见的函
关注
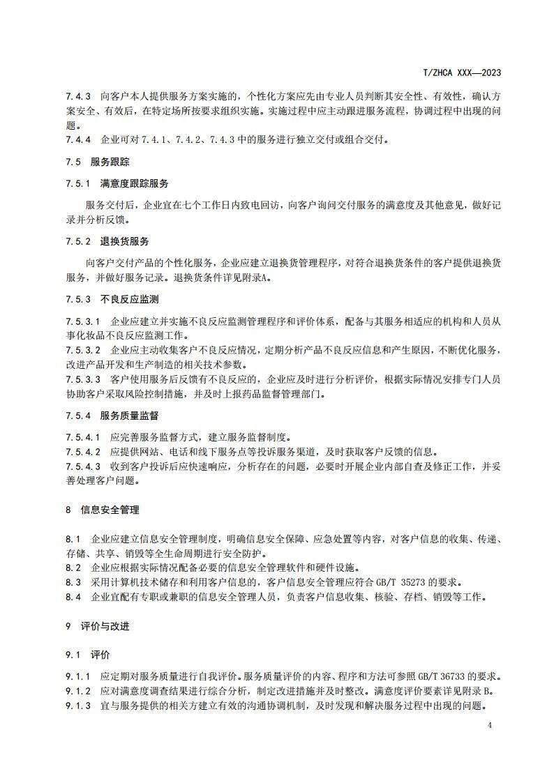
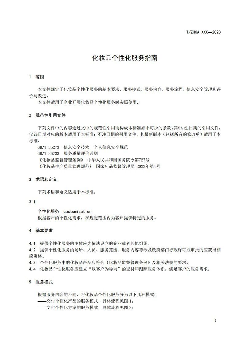
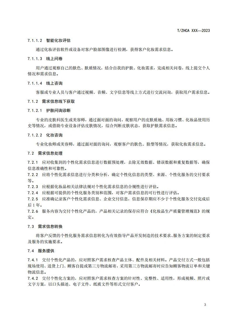
各相关单位:
由浙江宜格美妆集团有限公司牵头制定的《化妆品个性化服务指南》团体标准现已完成标准征求意见稿的编制(见附件 2),为保证标准的科学性、严谨性和适用性,现公开征求意见。请相关单位认真审阅标准文本,提出意见与建议,并将《征求意见反馈表》于 2023 年 9 月 22 日前以邮件形式反馈至协会秘书处。
:
潘璐璐 0571-85871052
陈莹艳 0571-85871051
地址:杭州市拱墅区费家塘路新天地商务中心 12 幢 10 楼
E-mail:zjcos2015@163.com
附件:1.征求意见反馈表
2.《化妆品个性化服务指南》(征求意见稿)
InnoCosme2023
第七届化妆品技术峰会
为了更好地帮助大家精准对接行业资源,
商图新设化妆品研发专业社群,期待您的加入!
相约InnoCosme2023(秋季)
咨询合作事宜,欢迎联系
手机:180 1793 9885(同微信)
邮箱: innocosme@bmapglobal.com
相关标签:
声明:文章部分图文版权归原创作者所有,不做商业用途,如有侵权,请与我们联系删除
来源:聚展网
个人护理行业展会
个人护理行业资讯
2025-11-19 15:56:2995
意大利博洛尼亚泳池SPA展览会 展览时间:2026.02.11-02.13 举办展馆:意大利博洛尼亚会展中心 举办地址:Piazza della Costitu












