第22届郑州工博会
参展商攻略
第22届郑州工博会
将于5月8-11日
中原国际会展中心(航空港区)
盛大开幕
致参展商
欢迎参加2026第22届郑州工博会!作为中西部极具影响力的工业盛会,本届展会致力于为您搭建高效的技术交流、商贸合作与品牌展示平台,衷心感谢贵司的信任与支持。
为保障参展顺利、成果丰硕,特别整理参展攻略,涵盖展前筹备、展位布置、展品运输、现场服务、安全管理等全流程事宜,请您仔细查阅并遵照执行。建议尽早统筹安排,指定专人对接组委会相关工作。
如有任何疑问,欢迎随时联系我们。期待与您携手,共展企业风采,共拓市场商机!
预祝贵司参展圆满成功,满载而归!
√
目录
1、布/撤展时间安排,2、参展商报道指引,3、布/撤展车辆路线,4、主场/仓储/物流,5、交通指南,6、酒店住宿,7、美食及游玩攻略,8、郑州工博会×比亚迪超级工厂工业游
1、布/撤展时间安排

*请严格按照以上时间进行展期工作安排,如有特殊通知将另行通知!感谢配合!
2、参展商报道指引

展馆导航:中原国际会展中心P1停车场
注意事项:参展单位须先报到申领参展证及相关资料后,佩戴安全帽和参展证件方可进入展馆。
展商停车:展商私家车可停放在展馆P1-P6 停车场。
3、布/撤展车辆路线
展馆导航:中原国际会展中心(P1 停车场/西南侧)货车外围行驶路线

1、京港澳来车行驶路线
前往路线:货车车辆可从京港澳航空港区收费站下站,沿金陵大道行驶至滨河西路/滨河东路,转至会展五路行驶至卸货通道即可。
驶离路线:卸货完成后,如不需停留至撤展,可按原路返回;如需停留至撤展,可停于P1 停车场北侧。
2、豫州大道来车行驶路线
北向南前往路线(郑民高速郑庵站):下站后货车车辆向南行驶,沿豫州大道行驶至皛店路西转,沿皛店路行驶至荆州路北转,再转至会展五路行驶至卸货通道即可。
南向北前往路线(商登高速岗李站):下站后货车车辆向北行驶,沿豫州大道行驶至皛店路西转,沿皛店路行驶至荆州路北转,再转至会展五路行驶至卸货通道即可。
驶离路线:卸货完成后,如不需停留至撤展,可按原路返回;如需停留至撤展,可停于P1 停车场北侧。
导航设置:中原国际会展中心(P1 停车场/西南侧)
进馆须知:
(1)遵守交通规则,遵从展览现场交通管理工作人员的指挥,有序停靠、进场。
(2)进入卸货通道后,缓慢行驶,避让行人,时速不得超过 10km/小时。
(3)进入展厅卸货时,注意避让配电设施,造成损坏的将从施工押金中扣除或现场赔付相应款项。
(4)车辆进馆后必须遵从现场管理人员的指挥,如有违规导致滞留、积压车辆,或造成行人伤亡、场馆设施损坏的情况,展馆、主办方有权对行为人进行强制处理措施,包括但不限于:强制挪车,扣除部分或全部施工押金用于赔偿和处罚,报警等。
3、货车进入展馆后需在轮候区办证处办理车辆入馆通行证,方可进入各馆卸货区(如下图)

车证申报及办理流程:
展会布撤展期间进馆需办理《布撤展车辆进馆证》,车辆办退证流程如下。
1、办证地点:中原国际会展中心货运轮候区(微信扫下方二维码导航可直达)
货车轮候区位置
2、办证须知:
1) 展商或搭建商可以提前搜索:“纵连展会物流”或点击下方登录后找到车辆办证,进入办证系统,选择对应展会办理车辆进馆证,提前下单缴费,节省排队候车时间。2)缴费后通知安排车辆到达中原国际会展中心货运轮候区候车领证,司机可凭借行驶证或办证码证件,无需携带参展证,通知司机需要进馆时再去窗口领证进馆,可提前缴费,不可提前领证,领证后车证即开始计时。
3、证件名称:《布撤展车辆进馆证》。
4、办证要求:办理《布/撤展车辆进馆证》需缴纳秩序维护费 30 元/车/次,押金 100 元/车/次,从车辆办证登记时间起,携车证、收款凭条到退证处退证时间止(备注:车辆必须持证到退证处),W1-W8 每 车享有 90 分钟的免费卸货时间、E1-E8 每车享有 120 分钟的免费卸货时间,若超过时间每车按 100 元/60 分钟缴纳超时费,费用从证件押金中扣除,不足 60分钟按 60 分钟计算 。
提示:此证严禁转借、转让,确保一车一证。
5、退证地点:见《布撤展货车进出馆路线图》6、退证须知:卸货完毕的车辆必须带上《货车进馆证》到退证点,办理退证手续后方能离场,押金自动返还到办证人员手机,当日必须退证。
7、我司将对所有参展单位的货运车辆进行统一管理,并根据具体布撤展时间办理货车进馆证。
8、扫下方“纵链展会物流”按提示步骤注册办理车证。
车辆办证
4、主场/仓储/物流
为方便参展企业布展、撤展便利,大会组委会为您提供展品物流运输及馆内运输机力支持服务,请您使用大会指定服务供应商。
官方服务商:


大会机力服务商及指定现场运输

馆内运输及机力价格表


展品接收唛头内容
请务必黏贴于展品的外包装上不少于 2 面
*特别提醒:唛头一定注明收货人、,否则仓库将不予收货

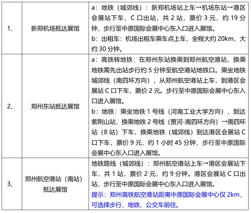
5、交通指南
公共交通方式

公共交通班次信息
地铁城郊线:可换乘 2 号地铁线
南四环站 首班 6:00 末班 23:00
港区会展站 首班 6:02 末班 22:06
地铁 2 号线:可换乘 1 号、3 号、4 号、5 号地铁线和城郊线
贾河站 首班 6:00 末班 23:00
南四环站 首班 6:00 末班 23:00
公交 621 路:兴港新能源产业园方向(终点站为中原国际会展中心)兴港新能源产业园一期东门站 首班 7:20-7:40 末班 17:20-17:5012
2026.5.8-11第22届郑州工业技术与装备博览会
中原国际会展中心(航空港区国际会展中心站(展馆东侧) 首班 7:00-7:20 末班 17:00-17:30
公交 626 路:园博园方向(终点站为高铁南站,须步行前往或换乘 631 路)
郑州园博园南门站 首班 6:30 末班 20:00
郑州航空港站(高铁南站) 首班 6:30 末班 20:00
公交 631 路:综保区海关-102 省道大辛庄(途径国际会展中心站)
综保区海关站 首班 6:00 末班 20:00
102 省道大辛庄站 首班 6:00 末班 20:00
自驾至展馆

路线一(推荐):从郑州市区出发→经 S1 机场高速(或 G4 京港澳高速)→ 航空港区收费站→华夏大道→金陵大道→滨河西路→亳都路→滨河东路→会展五路→中原国际会展中心 PI--P4 停车场 ;
路线二:从郑州市区出发→经 S1 机场高速(或 G4 京港澳高速)→ 航空港区收费站→华夏大道→金陵大道→滨河东路→中原国际会展中心 P1--P4 停车场 ;
路线三:从 S82 郑民高速郑庵收费站→豫州大道→皛店路→荆州路→会展五路→中原国际会展中心P5--P6 停车场 ;
路线四:从 S60 商登高速园博园收费站→梁州大道→滨河东路→会展五路→中原国际会展中心 PI--P4停车场。
限行要求
限行时间:每周工作日的 7 时至 21 时(因法定节假日放假调休而调整为上班的周六、周日,按对应调休的工作日限行) 。
限行区域:东三环(107 辅道)、南三环、西三环、北三环(均不含本路)以内区域的所有道路。
限行规则:

大型货车:中原国际会展中心位于郑州四环以外,不属于限行范围。但如果途径城区四环内,应注意避让,详细限行规定请参考以下:https://zz.bendibao.com/news/2021121/88027.shtm
6、酒店住宿
为了保证参展、参会代表、参会观众在“2026 第 22 届郑州工博会”开展期间有一个方便、舒适的住宿环境,组委会选出中原国际会展中心周边各星级酒店,供各位选择,具体信息如下。预订酒店属自愿,各位代表也可选择其他的酒店。如需预订,请直接与酒店联系。


★温馨提示:酒店推荐仅供参考,展商具体可根据实际情况自行安排。
参考资料:
郑州工博会- 举办地址:
- 郑州市航空港区滨河东路和会展五路交汇处东北角
- 展览面积:
- 80000㎡
- 观众数量:
- 90000人
- 所属行业:
- 工业展会