- 我的门票
- 我的展会
- 我的行业
- 网站地图
- 登录/注册
福建药省监局 | 发布化妆品电子商务平台经营者化妆品质量安全主体责任清单
关注
附件1
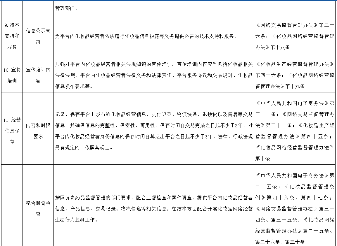
化妆品电子商务平台经营者化妆品质量安全主体责任清单
附件2
电子商务平台内化妆品经营者化妆品质量安全主体责任清单
原文链接:https://yjj.scjgj.fujian.gov.cn/hzp/gzwj/202308/t20230821_6232811.htm
InnoCosme2023
第七届中国国际化妆品技术峰会
为了更好地帮助大家精准对接行业资源,
商图新设化妆品研发专业社群,期待您的加入!
相约InnoCosme2023(秋季)
咨询合作事宜,欢迎联系
手机:180 1793 9885(同微信)
邮箱: innocosme@bmapglobal.com
声明:文章部分图文版权归原创作者所有,不做商业用途,如有侵权,请与我们联系删除
来源:聚展网
个人护理行业展会
个人护理行业资讯
2025-11-19 15:56:29131
意大利博洛尼亚泳池SPA展览会 展览时间:2026.02.11-02.13 举办展馆:意大利博洛尼亚会展中心 举办地址:Piazza della Costitu












