- 我的门票
- 我的展会
- 我的行业
- 网站地图
- 登录/注册
北京日化协会关于《化妆品舒缓功效测试 人体乳酸刺痛试验测试方法》 团体标准征求意见的通知
关注
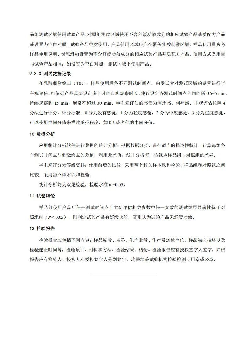
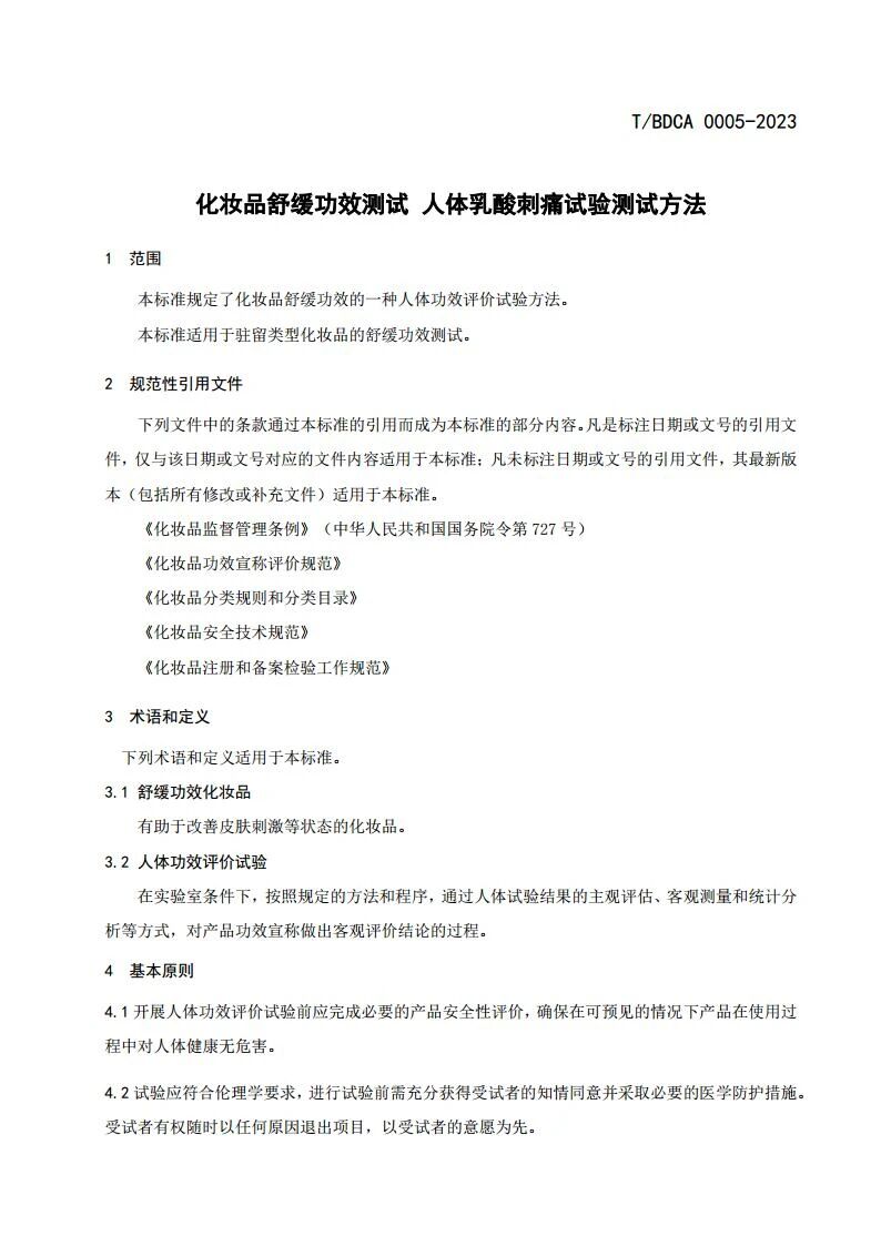
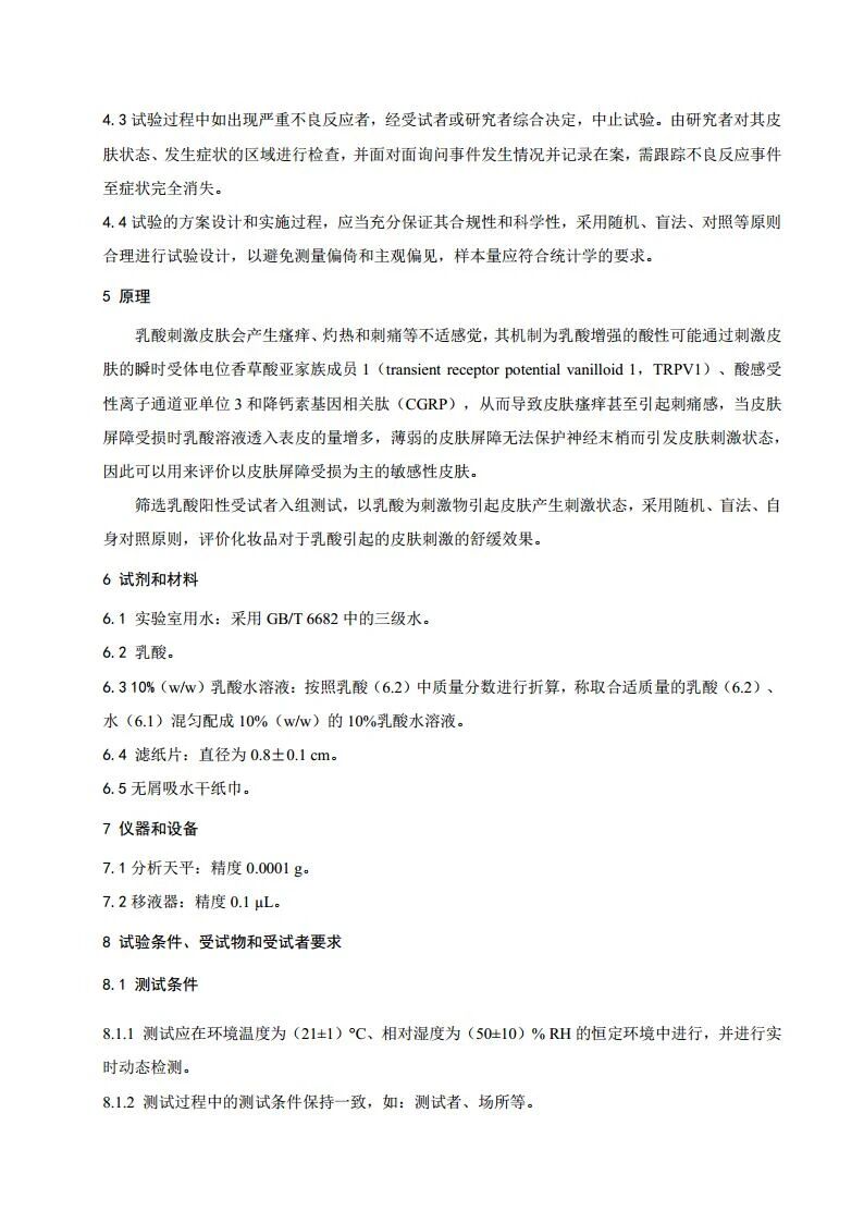
根据《北京日化协会团体标准管理办法》及团体标准建设相关规定,我协会组织制定了《化妆品舒缓功效测试 人体乳酸刺痛试验测试方法》(见附件),现公开征求意见,请于2023年9月30日前将征求意见反馈表以纸质版邮寄或电子邮件的形式反馈至协会政策法规部。
:佟老师
:bdcafg@163.com,010-67113081
通讯地址:北京市丰台区南三环东路6号嘉业大厦一期A座906室
北京日化协会
2023年9月1日
原文链接:https://www.ttbz.org.cn/Home/Show/60877/
InnoCosme2023
第七届化妆品技术峰会
为了更好地帮助大家精准对接行业资源,
商图新设化妆品研发专业社群,期待您的加入!
相约InnoCosme2023(秋季)
咨询合作事宜,欢迎联系
手机:180 1793 9885(同微信)
邮箱: innocosme@bmapglobal.com
声明:文章部分图文版权归原创作者所有,不做商业用途,如有侵权,请与我们联系删除
来源:聚展网
个人护理行业展会
个人护理行业资讯
2025-11-19 15:56:2995
意大利博洛尼亚泳池SPA展览会 展览时间:2026.02.11-02.13 举办展馆:意大利博洛尼亚会展中心 举办地址:Piazza della Costitu












