- 我的门票
- 我的展会
- 我的行业
- 网站地图
- 登录/注册
成都市医疗美容产业协会 | 关于《医疗美容广告发布规范》团体标准征求意见的通知
关注
来源:全国团体标准信息平台
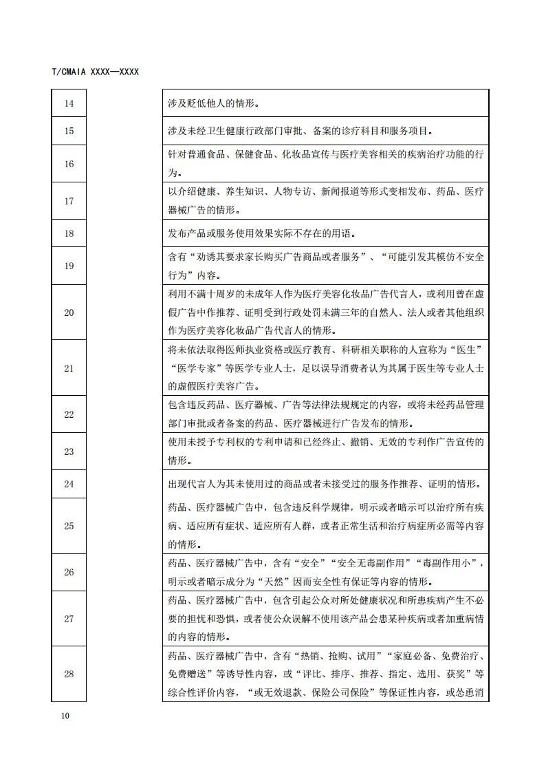
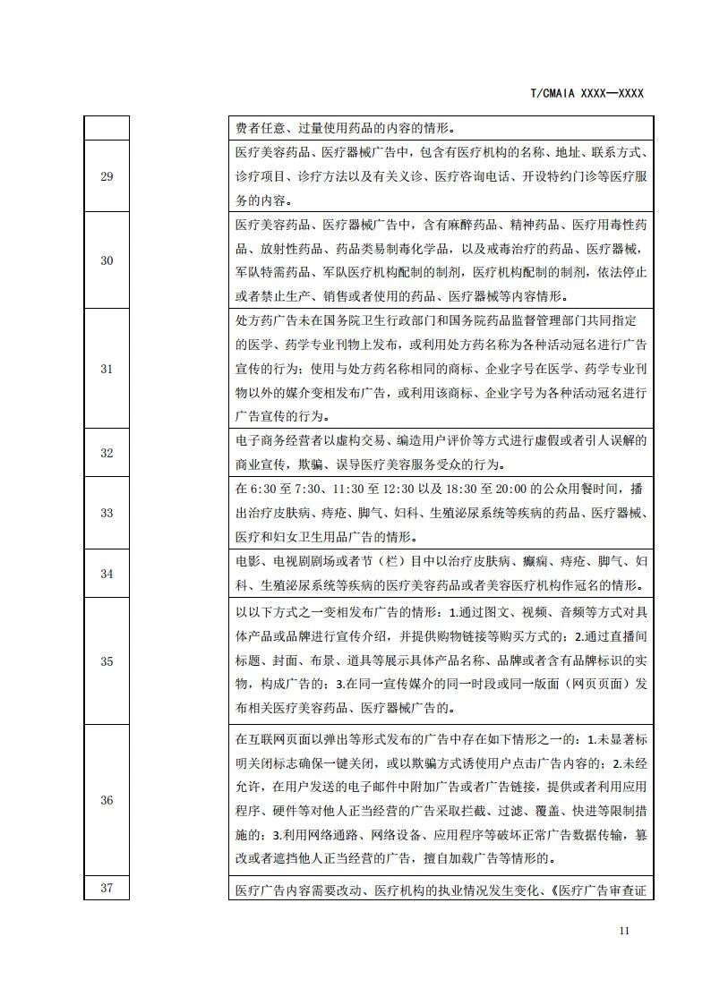
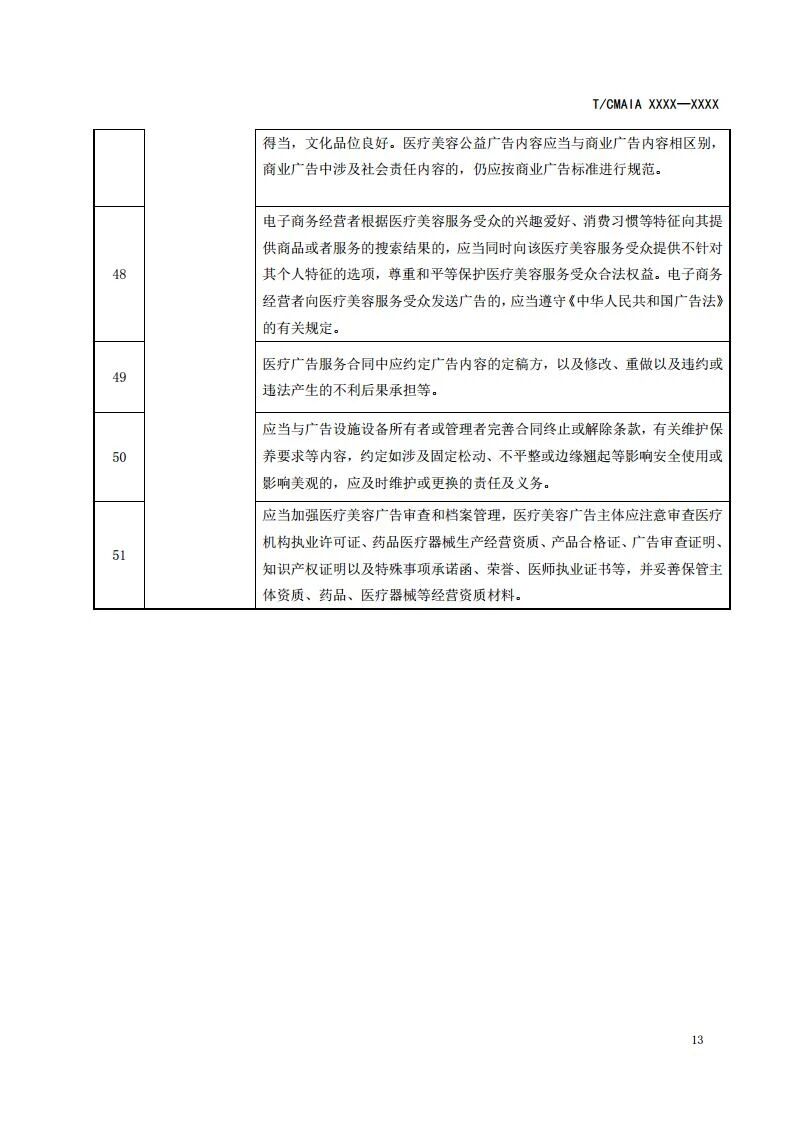
根据《成都市医疗美容产业协会团体标准制定程序》及相关文件要求,《医疗美容广告发布规范》团体标准(征求意见稿)已由相关单位起草完成,现面向全协会会员征求意见。请查看标准的征求意见材料,并于2023年09月30日前将标准征求意见以电子邮件方式发送至成都市医疗美容产业协会秘书处。
:刘诗珮 电话:
邮箱:shipei.liu@hotmail.com
附件:《医疗美容广告发布规范》(征求意见稿)
为了更好地帮助大家精准对接行业资源,
商图新设化妆品研发专业社群,期待您的加入!
相约InnoCosme2024
咨询合作事宜,欢迎联系
手机:180 1793 9885(同微信)
邮箱: innocosme@bmapglobal.com
声明:文章部分图文版权归原创作者所有,不做商业用途,如有侵权,请与我们联系删除
来源:聚展网
个人护理行业展会
个人护理行业资讯
2025-11-19 15:56:2995
意大利博洛尼亚泳池SPA展览会 展览时间:2026.02.11-02.13 举办展馆:意大利博洛尼亚会展中心 举办地址:Piazza della Costitu












