首页展会资讯电池资讯【会议通知】2023年中国铅酸蓄电池论坛-第二轮通知

【会议通知】2023年中国铅酸蓄电池论坛-第二轮通知

来源: 聚展网2023-11-09 19:15:15 228分类: 电池资讯
2023年中国铅酸蓄电池论坛2023 Sino Lead-acid Battery Summit将于2023年12月20-21日在雄安会展中心举行。本次论坛将聚焦铅酸电池行业的最新动态,探讨其在汽车市场和电动两轮车市场的应用趋势,以及面临的技术挑战和市场机遇。
铅酸电池因其低成本、高可靠性、高安全性、良好的环境适应性和成熟的回收技术及产业链,成为目前最重要的化学电源之一。随着中国汽车市场的持续增长,起动电池的需求也随之增加。同时,电动两轮车市场的蓬勃发展也推动了动力型铅酸蓄电池出货量的大幅增长。然而,面对环保压力的加大、市场环境的复杂化以及锂离子电池产品的竞争,铅酸蓄电池企业如何保持健康、稳定的发展,如何持续开展技术创新,以应对市场竞争,如何进行国内、国际市场的布局,以及如何满足国家“双碳”目标下的绿色发展需求,都是行业亟需思考的问题。
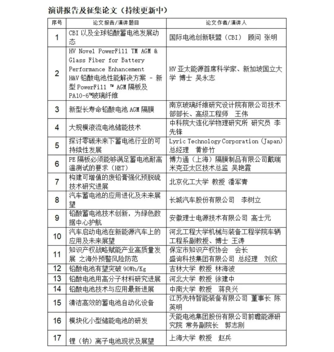
为了促进铅酸电池行业的交流与发展,“2023年中国铅酸蓄电池论坛”将邀请国内外专家分享他们的创新进展和应对策略。本次论坛由多家权威机构联合主办,旨在为行业内的专业人士提供一个交流平台,共同探讨行业面临的挑战与机遇。
图片
参会费用为1500元/人(2023年12月1日前交费),2000元/人(2023年12月1日后及现场交费)。此外,论坛期间设有科研成果和产品展区,每参展单位收费10000元,可免两位代表的参会费用。如果您有意参会或了解更多信息,可通过以下方式联系我们:
中国化学与物理电源行业协会
王福鸾
电话:022-23959269
E-mail: wangfuluan@ciaps.org.cn
中国化学与物理电源行业协会酸性蓄电池分会
朱红英
电话:0312-3208592
E-mail: 542193365@qq.com
图片 图片 图片 图片
更多会议详情,请点击下方自行下载附件。

参考资料:

中国国际电池技术展-深圳电池技术展

CIBF

举办地区: 广东 深圳

举办地址:深圳市宝安区福海街道和平社区展城路1号

展览面积:180000㎡

观众数量:200000

所属行业: 电池展会 深圳电池展会

声明:文章部分图文版权归原创作者所有,不做商业用途,如有侵权,请与我们联系删除
来源:聚展网
电池行业展会
中国储能大会暨展览会
2026.03.25-03.27
Clean Energy Expo China
韩国亚洲电池展览会
2025.11.05-11.07
Battery Asia Show
常州新能源汽车产业展览会
2025.11.16-11.18
常州汽车产业链博览会
德国斯图加特电池展-欧洲电池展
2026.06.09-06.11
The Battery Show Europe
德国慕尼黑电池储能展览会
2026.06.23-06.25
EES Europe
美国电池展览会
2026.10.12-10.15
The Battery Show