- 我的门票
- 我的展会
- 我的行业
- 网站地图
- 登录/注册
必读| 展商参展攻略@2025秋季焙烤展&家庭烘焙展(10.17-19 武汉)

2025
第10届中国国际焙烤秋季展
第8届中国家庭烘焙用品展
第5届中国焙烤行业峰会
已进入开展/开会/开赛/开市/开玩儿
倒计时3天
参展在即
小焙诚意为各参展单位准备了以下参展攻略
建议您详读哦
2025年,中国国际焙烤秋季展即将迎来具有里程碑意义的十周年。十年间,中国国际焙烤秋季展始终与行业同频共振,从产品创新到技术变革,从渠道拓展到市场下沉,我们一路共同见证并推动了中国焙烤行业多元多级的高质量发展。十年间,中国国际焙烤秋季展从零起步,被商务部成功冠以“中国国际”展会称号,成为吸引全球50多个国家客商参与的下半年规模最大的行业专业展;2025年展会规模更是增长近30%,仅次于中国国际焙烤展。中国国际焙烤秋季展的每一步发展都凝聚了无数行业伙伴的智慧、热情与付出,每一位参与者都是这段甜蜜时光中不可或缺的重要力量,我们倍感珍惜和感恩与行业共同成长的每一个瞬间。未来,中国国际焙烤秋季展将继续秉持“引领行业、服务产业、赋能企业”的宗旨,不断创新会展模式、深化服务价值,与全球烘焙人携手,共同谱写下一个十年的新篇章!

1, 入场人员均须完成实名注册
展商:请在截止日期前完成所有参展工作人员实名认证。如有疑问,您可以咨询各展区销售,也可以致电010-63430880详询。
观众:您可以点击下图实名注册,免费100元参会门票。本届展会按要求仅限预登记观众按照预约日入场参观,我们强烈建议您至少在进入展馆前1天完成线上实名注册。
境外人员:为了方便您快速入场,强烈建议您登记的时候上传近期人脸照片,以节省您的入场时间。
* 完成任何一项实名认证即可,无需重复注册。
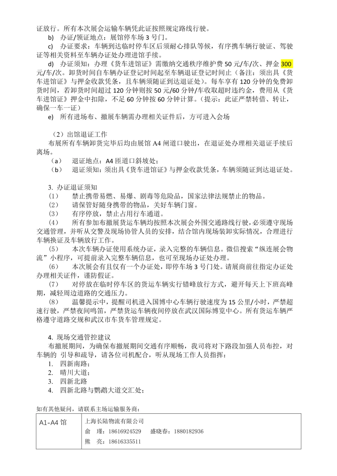
2, 展商、搭建商如何完成现场报到流程?车辆如何进入展馆?如何办理车证?
请根据您的情况了解具体报到流程,具体流程如下,请详细参阅(点击查看大图)!





3, 如何展商胸卡?(很重要)
请展商进入【展商在线系统】填写信息【展商报到核销码】现场扫码完成报到并展商胸卡等,核销码链接如下。
中文页面:
https://bakerychina.7-event.cn/exhibitorVerify.html
英文页面:
https://bakerychina.7-event.cn/exhibitorVerifyEn.html
您也可以扫描下方的二维码办理电子“展商报到码”。

4, 展位图与现场功能图,点击查看大图建议收藏
本届展会展位导航功能支持:
① 展位图展位精确查询
② “点对点”路线导航建议
③ 展位图上一键关联展商店铺
④ 一键定制专属展位导览邀请函
点击下图进入展位导航页面
点击图片查看展位大图。






5, 焙烤商贸云解锁最新展会动态与服务
集商贸对接、产业创新、交流学习、趋势洞察、展会服务于一体的焙烤行业线上平台

如何更好玩转您的焙烤商贸云平台,敬请联系您的专属展区顾问或者详询010-63430880、010-63430990
6, 展会日程
请您务必留意各项工作的办理和工作时间范围。

7, 如何抵达武汉国际博览中心?
您可以导航至:武汉国际博览中心,搜索具体地址为:武汉市汉阳区鹦鹉大道619号。
一、轨道交通
武汉火车站 → 武汉国际博览中心 乘坐地铁4号线转6号线直达
汉口火车站 → 武汉国际博览中心乘坐地铁2号线转6号线直达
武昌火车站 → 武汉国际博览中心乘坐地铁4号线转6号线直达
二、出租车
1、武汉天河国际机场 距离33.4公里出租车用时56分钟打车费用约70元
2、武汉火车站 距离31公里出租车用时50分钟打车费用约61元
3、武昌火车站 距离9.6公里出租车用时24分钟打车费用约21元
4、汉口火车站 距离13.1公里时间35分钟打车费用28元
三、公交
直达国博公交:61路/517路/554路/580路/YX517路
1、可乘坐26/42/79/413/531/535/553/585/607/608/629/705/707/708/710/711/740/803/电5路到达钟家村,换乘地铁6号线至武汉国际博览中心
2、可乘坐26/42/79/377/402/411/524/585/629/704/705/726/727/801/806/w408/电1路/电4路/电5路到达武胜路,换乘地铁6号线至武汉国际博览中心
3、可乘坐26/42/79/377/402/411/524/585/629/704/705/726/727/801/806/w408/电1路/电4路/电5路到达东风公司,换乘地铁6号线至武汉国际博览中心
8, 信息表


9, 武汉天气预告,敬请留意!

(以上第三方内容解释权归第三方所有。凡本标注“转载”的文章,均转载自其它媒体,转载目的在于传递更多信息,并不代表本网赞同其观点和对其真实性负责。)
-End-
参考资料:
Bakery China
举办地区:上海
开闭馆时间:09:00-18:00
举办地址:上海市青浦区徐泾镇崧泽大道333号
展览面积:330000㎡
观众数量:400000
举办周期:1年2届
主办单位:中国焙烤食品糖制品工业协会