- 我的门票
- 我的展会
- 我的行业
- 网站地图
- 登录/注册
100MW/200MWh!国家电投江苏储能电站一期项目EPC招标
关注
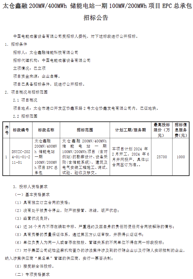
1月9日,太仓鑫融200MW/400MWh储能电站一期100MW/200MWh项目EPC招标正式启动。招标方为太仓鑫融储能科技有限公司,该公司由国家电投融和元储和协鑫太电合资成立,其中融和元储为大股东。
该项目选址于江苏省苏州市太仓市港口开发区协鑫东路2号,位于太仓协鑫发电有限公司内部。招标设定的最高限价为2.57亿元,折合单价为1.285元/Wh。
招标内容涵盖太仓鑫融200MW/400MWh储能电站一期100MW/200MWh项目的全面建设,包括勘察设计、设备采购(含储能系统)、建筑及电气安装工程施工、调试、试验、验收及最终的项目移交。
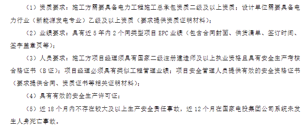
对于投标方,招标文件特别强调了经验要求,即投标人需在过去五年内拥有至少两个同类项目的EPC业绩。
参考资料:
CESE举办地址:深圳市福田区福华三路
展览面积:50000㎡
观众数量:35000
相关标签:
声明:文章部分图文版权归原创作者所有,不做商业用途,如有侵权,请与我们联系删除
来源:聚展网
储能行业展会
储能行业资讯
2025-11-11 19:40:42154
备受期待的2025上海储能展将于2025.08.13-08.15在上海国家会展中心举办,为储能业界提供了一个宝贵的交流平台,让350000名参与者能够洞察行业趋













